陈林峰 零平衡量子全维度健康生态治理系统
——迈向正能量健康文明的范式革命
一、零平衡战略总纲:从疾病对抗到文明级健康创造
陈林峰零平衡细胞修护再生能量程序战略,是统御整个体系的最高哲学与行动纲领,旨在构建面向未来的正能量健康文明。其核心洞见在于:人类健康绝非孤立存在,而是与宇宙宏大生态紧密关联、共生平衡的动态结果。为实现这一愿景,该战略设计出颠覆性兼容的科技智慧,最终形态是更仁慈的量子全息修护协作系统,超越对疾病的零星对抗,从根源上解决人类健康发展的结构性、系统性难题。 在此战略指引下,零平衡量子医养作为核心实践体系,以陈林峰零平衡量子核心制导健康思想为哲学引擎,通过平衡引领原理,整合三大科技支柱,构建全维度健康生态治理与修复体系。其本质是从被动疾病治疗到主动健康制导,并最终通向文明级健康创造的深刻革命。
二、零平衡核心思想:战略、制导与引领的哲学(道)
1. 文明战略愿景:仁慈的修护协作系统
此为体系的最高哲学纲领与伦理核心。


2. 核心制导思想:精准导航的系统工程
此为体系的导航系统,确保战略宏图精准落地。
目标制导:以基于深度多维数据绘制的个性化零平衡状态图谱为唯一清晰终点
过程制导:依托实时生物数据流(HRV、代谢组、生物场信息)进行动态反馈与路径优化,确保航向正确
系统制导:摒弃单点干预,协同调控神经、内分泌、免疫、代谢、能量、自愈等多重子系统,实现整体效益最大化
3. 平衡引领原理:动态优化的动力模型
此为体系的动力模型,阐释系统如何被优雅导向并维持平衡态。

三、零平衡科技支柱:三位一体的实现基石(法)

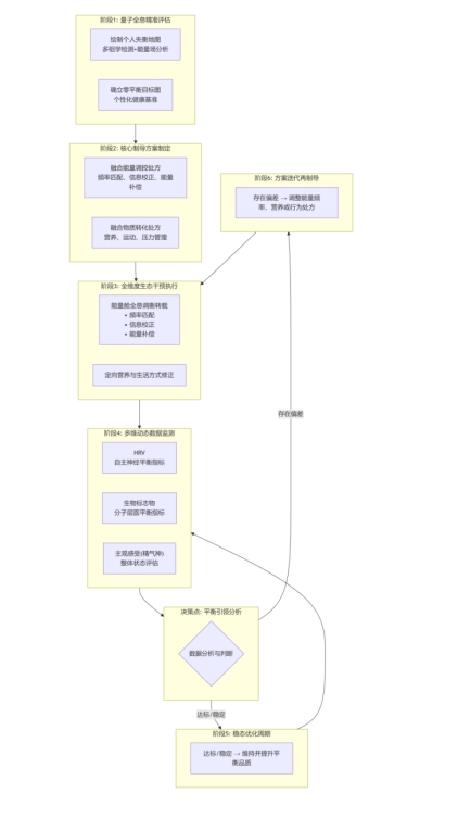
四、零平衡全维度治理实践路径:六阶段闭环系统(术)
该体系以零平衡量子全维度健康生态治理闭环为实践路径,实现从个体细胞修护到宇宙再生能量平衡的贯通。

闭环实践之道解析:
始于精准评估:通过量子全息评估定位微观失衡点,建立个人健康数字孪生模型;
系统整合干预:制定融合能量信息调控(如能量舱)与物质空间转化的个性化方案,体现信息能量先导与协同;
动态监测与引领:追踪效果并运用平衡引领原理判断。达标则优化维持;偏差则启动再制导,体现系统自适应与仁慈协作;
归于生态平衡:引导个体身心与宇宙生态达成和谐共振,实现生命质量全面提升;
五、产品生态与安全转换(器)
该体系通过零平衡健康产业医养系列品牌实现产品化,是仁慈修护协作系统的物质化身,坚守无药物、无副作用、安全可靠的技术。
核心产品矩阵

安全基石体系
物理性安全:基于非电离辐射原理,避免对细胞DNA的损伤
认证保障:通过欧盟(CE)等国际认证,确保无有害电磁辐射风险
系统化安全:在评估-监测闭环及专业指导下进行,确保有效与安全
伦理安全:严格遵循仁慈协作原则,不替代临床医学,仅作为补充与协同干预手段
六、范式革命:五大转变与核心价值
本体系代表了从理念到实践的深刻革命,实现五大转变:

陈林峰零平衡战略及其医养体系,不仅提供了融合前沿科学、技术哲学与伦理智慧的健康系统工具,更描绘了人类健康未来的文明图景:人人皆能以安全、仁慈、智慧的方式,实现个体生命优化,并最终促成与宇宙和谐共生的正能量文明形态。核心价值重申:健康不是孤立的个体状态,而是人类与宇宙、生命与环境、科技与自然和谐共生的动态平衡。
零平衡量子健康治理系统全息图谱


图谱使用说明与解析
1. 横向阅读(流程逻辑):
从 战略层(Ⅰ) 确立愿景,经由 思想层(Ⅱ) 提供哲学与方法论,由 科技层(Ⅲ) 提供工具,通过 实践层(Ⅳ) 的闭环路径落地,最终由 产品层(Ⅴ) 实现交付,并由 安全层(Ⅵ) 全程护航,输出 价值层(Ⅶ) 的变革成果。
2. 纵向深入(模块解析):
每一行代表一个完整的“理念-技术-实践-产出”链条。例如,要理解“能量调控”,可纵向看:它源于 思想层 的“信息能量先导原理”,由 科技层 的“能量-信息调控”技术实现,在 实践层 的“干预”阶段执行,最终由 产品层 的“能量舱”承载。
3. 核心枢纽:
实践层的六阶段闭环 是整个系统的“总装车间”,将前端的战略、思想、科技在此整合为个性化的健康程序。
“细胞修护再生能量新模式” 是贯穿科技、产品与价值的核心技术创新表述,标志着与传统模式的根本区别。
此图谱可作为系统导航图、培训索引图或项目开发蓝图,清晰展现“零平衡量子全维度健康生态治理系统”从顶层哲学到终端产品的完整架构与内在逻辑。
零平衡量子生态健康文明建设是关系中华民族永续发展的根本大计 , 要把人民健康放在优先发展的战略地位 , 以发展健康产业为重点; 要充分认识推动量子科技发展的重要性和紧迫性及颠覆性创新发展 , 加快推进量子科技、国防建设、生命科学重大项目实施; 只有把关键核心技术掌握在自己手中 , 其统筹价值、 战略意义 , 才能从根本上保障国家经济安全、 国防安全和人民安全 , 引领世界创新科技平衡有序发展的。
核心思想要点
零平衡哲学根基:“零” 是动态平衡点,是宇宙万物运行的终极规律,追求 “天人合一”,强调调整自我、顺应趋势,实现天地人和谐。零平衡量子全息技术:是量子技术与全息技术的跨学科创新性融合,其核心要义在于通过量子态的精准调控与全息信息的动态编码,实现“量子态稳定性”与“信息呈现完整性”的双重动态平衡,即“零平衡”核心状态。“零平衡全球量子战略,本质是人类对科技发展与全球治理的一种理性思考与实践探索,它需要一代又一代人的坚守与努力,才能让量子技术真正服务于人类的共同未来。”
健康本质:健康是内源性平衡状态,健康自信、预防为主、修身养性、通过激活细胞自愈力、修复基因平衡,提升免疫力,而非依赖外源性干预,认为这是长寿的根本途径。
幸福路径:以 “零平衡量子一体化服务系统”(含非药物疗法、能量技术等)为支撑,重构生活方式,实现身心、人际、生态的多维平衡,最终达成幸福。
特色:跨学科多维整合(哲学、量子医学、中医文化、生物工程、基因细胞工程、再生能量、生态环境、人与自然、时间与空间、量子全球战略),强调主动性健康管理,注重文化传承与科技创新结合多维兼容。
零平衡量子医养体系·全维度治理蓝图——构建人与宇宙和谐共振的健康文明!
“零平衡全息量子生物修护细胞医养技术疗法”癌瘤抗衰老修复、亚健康医养调理技术规范标准,此技术已经有国家标准化管理委员会备案信息展示,经中国版权保护中心审核登记,中国非物质文化遗产记录工程传承项目,在运用到人体细胞修护、激活自愈功能、康养理疗、美体抗衰老实践中,其中并采用拆叠式睡袋设计,医养产品国内外首创,具有良好的科技创新推广价值及使用推广价值。

零平衡健康产业(常州)有限公司国际品牌自主知识产权产品,通过欧盟国际标准认证,国家评价,商标注册,国际外交官联谊会及七国驻华大使馆联合使用推广、同时聘请零平衡创始人、技术产品发明人陈林峰院士为全球中医专家、国际贸易与文化交流大使,《中国质量万里行》匠心铸就品质,强化企业质量和诚信经营,树立行业典范,被列为"中国匠心品牌3.15重点推广展示”,品牌强国大健康行业典范企业,由中国质量检验协会颁发零平衡系列医养产品“全国大健康行业质量领先品牌、全国质量检验稳定合格产品、全国产品和服务质量诚信示范企业”证书,2023、24、25|品牌影响力发展大会|暨成果发布活动 · 荣膺为新时代中国零平衡系列康复产品创新力品牌。
零平衡医养设备出口国际认证

陈林峰先生1962年生于江苏南通,深耕生命科学、量子医学、生物化学领域多年并获博士学位,身兼联合国特邀观察员、中国战略科学家、零平衡全球大健康联盟战略基地主席、零平衡量子程序零号工程制导人等多重核心身份,同时亦是零平衡品牌系列技术产品项目的核心发明人、量子哲学泰斗、中医非遗传承导师、量子生命科学家、国宾礼艺术家、院士、研究员、国家一级书法师及零平衡非遗思想宗师。自1981年率先创立零平衡科学文化理论体系以来,他潜心钻研数十载,牵头或参与国家有关部门数十项多领域重大科学实验,斩获多项核心技术专利,先后荣获国内外多项金奖、发明奖、国家成果创新奖、一等奖及五个国家文化勋章,凭借深厚的专业造诣被七国驻华大使馆联合聘任为全球中医专家、国际贸易与文化交流大使,同时受邀担任多项行业团体标准的起草专家,以零平衡品牌核心技术引领全球大健康与量子应用领域的发展方向。其代表性著作《零平衡哲学大纲》为该战略提供了坚实的核心理论支撑,2015年他在米兰世博会《文化论坛》上向世界郑重宣告,零平衡思想是人类文明传承构建全球新秩序的核心文化种子,是保障人类健康生存、覆盖365天食衣住行全场景幸福生活的系统性工程,需通过精准掌握平衡原理的实施路径与科学时间计划、全方位安全评估、量子数字化智能管理,统筹全球优质资源与跨域智慧,以技术与理念的双重创新引领性及全息可持续性迈向长远目标,切实践行人类健康命运共同体理念;2017年,他更以超前的学术洞察力预测,到本世纪末人类平均寿命将实现千岁级别的突破性延长。
零平衡全球量子战略以“零平衡”量子哲学为精神灵魂,以量子全息技术、零平衡量子健康转换技术为核心动力引擎,贯通思想、理念、技术、生物、生命等核心维度,构建起“文化引领—思想觉醒—技术支撑—产业落地—生态共荣—全球共享—宇宙共生”的完整闭环体系。从个体层面的健康调理、生命觉醒,到区域层面的医疗资源优化,再到全球健康治理、星际探索等宏观领域,全方位引领制导人类健康命运共同体、安全命运共同体、幸福生活共同体与宇宙命运共同体的协同建设,最终实现“天地人和、万物共生、健康永续、宇宙大同”的终极战略目标。









